浦发美运“享乐荟”活动超级大缩水

  [复制链接]
6939 29
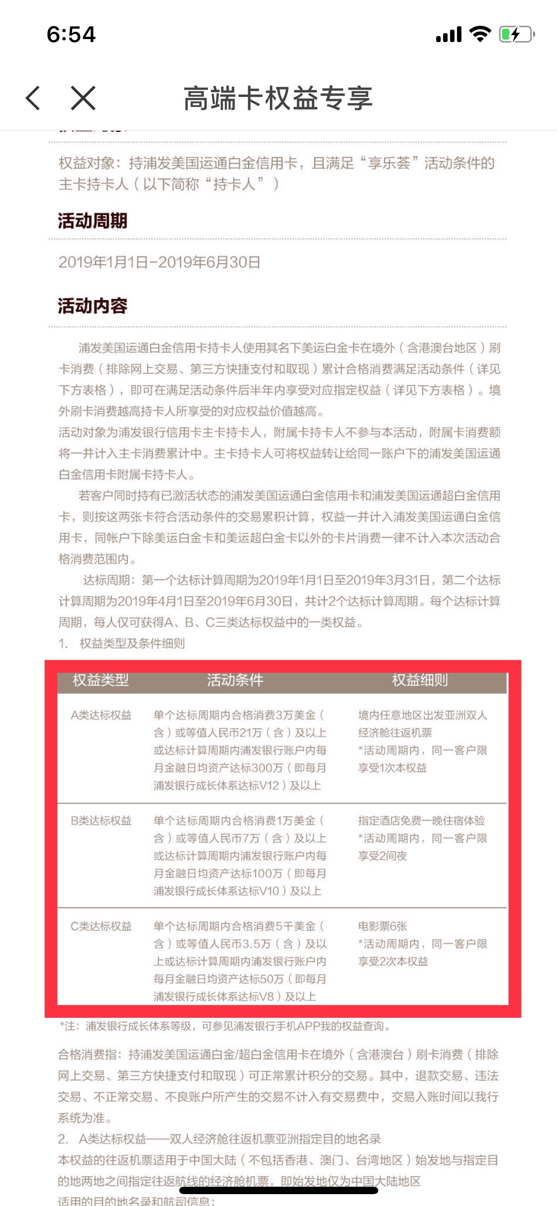
浦发从去年开始的享乐荟活动,分别是线下境外消费达标3w刀、1w刀或者0.5w刀或者等额人民币,满足一定条件即可获得国际双人往返机票,奢华酒店,电影票等优惠,去年趁着这个福利兑换了巴厘岛机票,今年一季度刚好收到达标短信,先生和我分别达标B级及C级,刚欢脱的准备去兑换个“奢华酒店”,打开列表,立刻就只剩呵呵了,谁给浦发的勇气敢这么定义奢华酒店的?!!然后再看细则,对比去年能兑换的巴厘岛和札幌等出境目的地都取消了,酒店也从3月看的安吉悦榕庄、三亚艾迪逊之类的1500~2000左右,非热门地的度假酒店,变成经济连锁500左右的~呃~真是刷新了我对“奢华酒店”的认识 浦发美运“享乐荟”活动超级大缩水
达标条件
浦发美运“享乐荟”活动超级大缩水
达标短信
浦发美运“享乐荟”活动超级大缩水
达标短信
浦发美运“享乐荟”活动超级大缩水
所谓的奢华酒店
浦发美运“享乐荟”活动超级大缩水
实际提供的酒店列表

评分 ( 1人) 威望 理由 总评分: 威望 +2  查看全部评分
大小飞飞
+ 2 恭喜, 每10个回复奖励1个威望, 每贴最高奖励10威望。
鲜花 (2朵) 鲜花榜
ugl22019-4-17 09:17
送了1朵鲜花:  Life is better when shared!
没这人2019-4-16 22:29
送了1朵鲜花:  Life is better when shared!
上一篇:  下一篇: 

关注本版大神,阅读更多精彩好文

35 个评论

sjtc  蓝钻会员  | 2019-4-16 19:12:30  北京  | 显示全部楼层
诺基亚是亮点
summerflight  白金会员  | 2019-4-16 19:13:32  上海  | 显示全部楼层
手机赞
Cylen  钻石会员  | 2019-4-16 19:14:58  上海  | 显示全部楼层
我知道我为什么被秒拒了,明天就去买诺基亚
Chipmunk  白金会员   楼主 | 2019-4-16 19:15:36  北京  | 显示全部楼层
sjtc 发表于 2019-4-16 19:12
诺基亚是亮点
狂赞对不对~理工科老公特别买来收藏的~
Chipmunk  白金会员   楼主 | 2019-4-16 19:16:03  北京  | 显示全部楼层
summerflight 发表于 2019-4-16 19:13
手机赞
哈哈哈~理工科老公特别买来收藏的~按键超有意思的~
鲜花 (1朵) 鲜花榜
fangwell2019-4-17 18:46
送了1朵鲜花:  谢谢分享!
皮皮虾的皮  蓝钻会员  | 2019-4-16 19:21:02  四川  | 显示全部楼层
一直被拒,原来是缺个诺基亚
ksly777  钻石会员  | 2019-4-16 19:27:48  广西  | 显示全部楼层
投诉到银监会去
说引诱消费 然后就改奖品
飞客1846588  钻石会员  | 2019-4-16 19:33:00  辽宁  | 显示全部楼层
狼多肉少,另外2g网络很容易被中间人攻击,换个3g触屏机吧。
Chipmunk  白金会员   楼主 | 2019-4-16 19:37:28  北京  | 显示全部楼层
qq_5b4c0e39df81 发表于 2019-4-16 19:33
狼多肉少,另外2g网络很容易被中间人攻击,换个3g触屏机吧。
谢谢关心哦~因为感觉手机号码办业务或者买东西后就经常被卖很多骚扰电话,所以这个诺基亚专门用来收收验证注册会员用,不是主要在使用的号码,所以是个备用机~应该还好吧~
shenhaimin    匿名飞客  发表于 1970-1-1 08:00:00
post_deleted
评分 ( 2人) 威望 飞客里程(飞米) 理由 总评分: 威望 +363  飞客里程(飞米) +30  查看全部评分
大小飞飞
+ 349 + 17 任务奖励
flyworld
+ 14 + 13 任务奖励
鲜花 (5朵) 鲜花榜
飞客21291141 小时前
送了1朵鲜花:  Life is better when shared!
kkkkkkkktttt1 小时前
送了1朵鲜花:  Life is better when shared!
JulianGoo7 小时前
送了1朵鲜花:  Life is better when shared!
Jerry02288 小时前
送了1朵鲜花:  Life is better when shared!
eddiezoo598 小时前
送了1朵鲜花:  Life is better when shared!
打金币  钻石会员  | 2019-4-16 20:15:32  上海  | 显示全部楼层
别的我没看懂,我只知道论坛大佬都是用诺基亚手机
jamesbian  钻石会员  | 2019-4-16 20:23:52  江苏  | 显示全部楼层
Chipmunk 发表于 2019-4-16 19:37
谢谢关心哦~因为感觉手机号码办业务或者买东西后就经常被卖很多骚扰电话,所以这个诺基亚专门用来收收验证注册会员用,不是主要在使用的号码,所以是个备用机~应该还好吧~
好认真的解释
Ckkkkkk  蓝钻会员  | 2019-4-16 20:32:20  浙江  | 显示全部楼层
好可爱的诺基亚  什么型号?心动
Chipmunk  白金会员   楼主 | 2019-4-16 21:22:16  北京  | 显示全部楼层
leo4cn 发表于 2019-4-16 20:54
机票就是少了一个巴厘岛吧 北海道难道不含札幌吗?
去年貌似是札幌单列的,今年北海道没注意看到,更正更正应该包含的
Chipmunk  白金会员   楼主 | 2019-4-16 21:25:20  北京  | 显示全部楼层
超级大芒果 发表于 2019-4-16 20:32
好可爱的诺基亚什么型号?心动
诺基亚复刻的3310,哈哈~而且搞笑的是这个还是双卡双待的~
风风幻想  白金会员  | 2019-4-16 21:45:10  上海  | 显示全部楼层
经济连锁是150左右,4星伪豪华500左右,浦发已经给了奢华了,政策时间卡的好,玩不过猴子也没办法。
0146黑奥  钻石会员  | 2019-4-16 21:48:03  上海  | 显示全部楼层
六星酒店啊

本版积分规则

关闭声音
|关闭广告
关闭声音
|关闭广告

关闭头条报


快捷回复

快速评论 返回顶部 返回列表