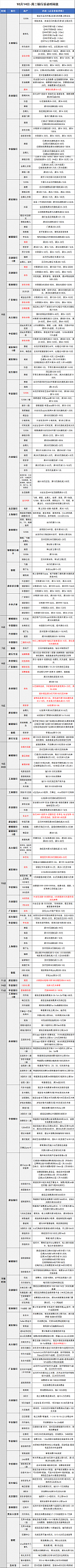
用卡热点
主题筛选
用卡热点

用卡热点4

专业分享银行卡,信用卡,新兴支付的优惠和使用心得。

更多
itue 2024-3-28
葫芦哥 昨天 15:29
爱做梦的灵魂 白金 昨天 18:32
fcct 金卡 昨天 22:35
西木野长颈鹿 蓝钻 13 分钟前
山东老汉爱推车 钻石 昨天 22:34
itue 白金 2025-1-3
hua031707 钻石 2025-10-6
今晚打老虎吗 钻石 昨天 23:21
官方 1 小时前
葫芦哥 编辑 1 小时前
zzstzpt 钻石 1 小时前
飞翔的pig 蓝钻 前天 22:31
飞客晚秋 钻石 前天 10:11
YfKazu 黑钻 1 小时前
初见 钻石 3 天前
汉皇刘备 黑钻 前天 20:03
HongKongDoll 钻石 昨天 07:23
riddle 黑钻 2025-10-2
hotane 金卡 昨天 22:35
ldsx 蓝卡 2025-10-6
Vergeben 金卡 3 天前
1234.. 34下一页
加载更多
一键安装官方客户端

首页

社区

工具

我的

登录后全站畅读不受限